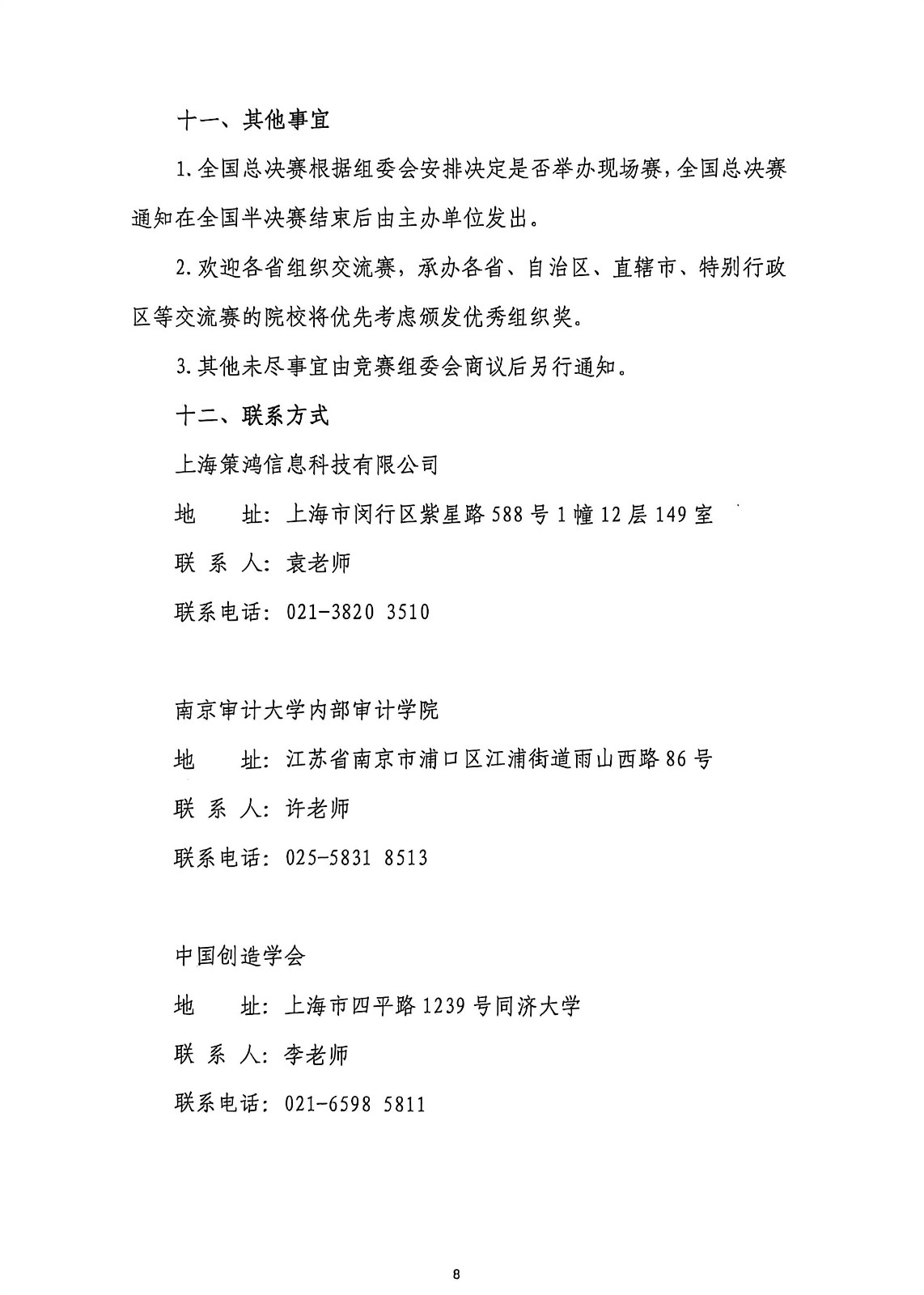
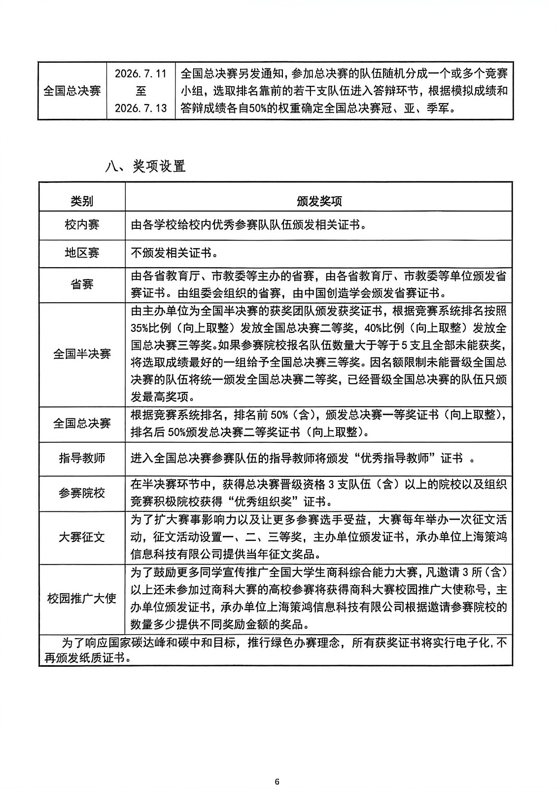
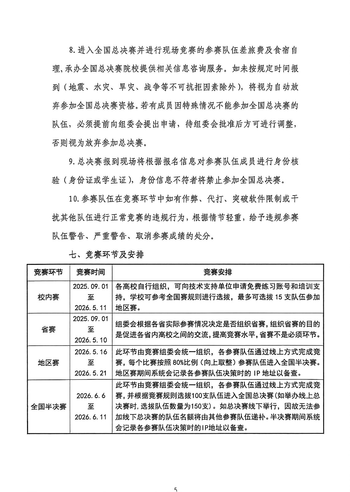
您当前位置: 首页 >> 通知公告 >> 查看通知公告
2026年全国大学生商科综合能力大赛通知