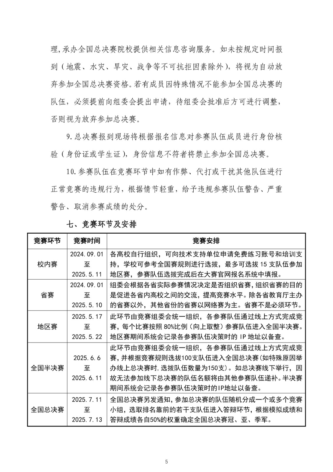
您当前位置: 首页 >> 新闻中心 >> 查看新闻
2025年全国大学生商科综合能力大赛正式启动
发布时间:2024/11/5 18:22:09   发布人:admin